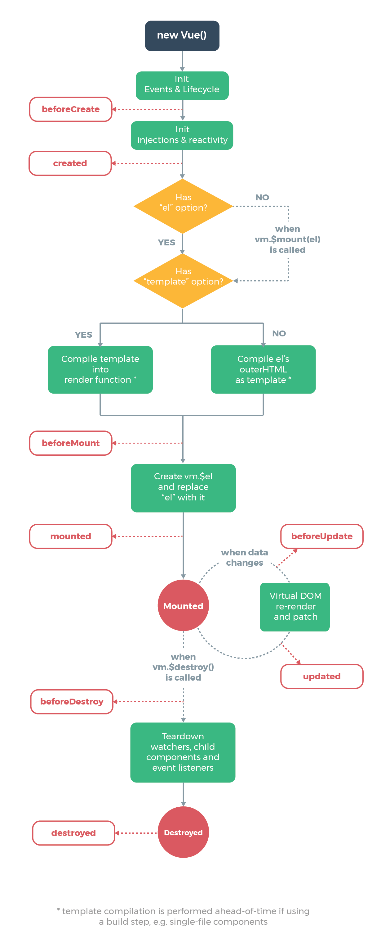
Vue2中的new Vue() 做了什么?
- 在 new Vue 的时候,内部会进行初始化操作。
- 内部会初始组件绑定的事件,初始化组件的父子关系
$parent,$children,$root等。 - 初始化响应式数据data/computed/props/watch/methods。同时也初始化了provide和inject方法。内部会对数据进行劫持 对象采用defineProperty数组采用方法重写。
- 在看下用户是否传入了el属性和template或者render。render的优先级更新 ,如果用户写的是template,会编译成render函数。
- 内部挂载的时候会产生一个watcher,调用render函数, 会触发依赖收集。内部还会给所有的响应式数据添加一个dep属性,让属性dep记住这个watcher。(用户后续修改数据时会触发watcher重新渲染)
- vue更新的时候会采用diff算法,对比新旧虚拟DOM树,找出差异,只更新有差异的节点。
1. new Vue()
- Vue构造函数在
src\core\instance\index.ts中定义。 调用用了this._init()方法。 this._init()方法在src\core\instance\init.ts中在Vue.prototype上定义。
2. init Events & Lifecycle
initEvents初始化事件,会将事件绑定到组件实例上。- 代码在
src\core\instance\events.ts上 - 组件通过
$on、$emit、$off等方法来触发和监听事件。
- 代码在
initLifecycle初始化生命周期,实际上是确定组件的关系,确定组件的父组件、子组件、根组件等和一些变量。- 代码在
src\core\instance\lifecycle.ts上。
- 代码在
3. 开始调用beforeCreate生命周期钩子函数
src\core\instance\init.ts 65行
4. init injections & reactivity
initInjections初始化依赖注入,会将父组件的依赖注入到子组件中。- 代码在
src\core\instance\inject.ts上。
- 代码在
initProvide初始化提供依赖, 将组件上的provide属性的值正常化对象后,将对象的属性作为依赖提供给子组件。- 代码在
src\core\instance\inject.ts上。
- 代码在
initState初始化状态,会初始化组件的data/computed/props/watch/methods等状态。- 代码在
src\core\instance\state.ts上。 - 这个时候,开始遍历data/computed/props/watch/methods等状态,将它们转换为响应式数据。
- 注意:对于methods属性,会通过
bind方法将方法绑定到组件实例上,也就是说,绑定后是一个新的函数,所以不要在methods中使用箭头函数或给函数添加属性,否则会导致属性丢失。
- 代码在
5. 开始调用created生命周期钩子函数
src\core\instance\init.ts 69行
6. 判断是否有el属性
src\core\instance\init.ts 78行
- 有el属性,会调用
$mount方法挂载组件。 - 没有el属性,会等待用户调用
$mount方法挂载组件。
6. 判断是否有template属性
$mount 方法
$mount方法在src\platforms\web\runtime\index.ts中定义, 这里会直接调用mountComponent方法。$mount方法在src\platforms\web\runtime-with-compiler.ts中也定义了,但它会判断是否会有template,如果有会编译成render函数,但它最终会调用第1步的$mount方法。- 判断是否有template属性,如果有,会编译成render函数。
- 如果没有template属性,会判断是否有el属性,如果有,会将el的outerHTML作为template。
7. 开始调用beforeMount生命周期钩子函数
src\core\instance\lifecycle.ts 177行
8. 创建$el属性替换el
9. mounted和更新渲染
在调用mounted生命周期钩子函数之前,调用一个Watcher, 在Watcher中调用render函数,触发依赖收集, 并将渲染结果挂载到$el属性上。
更新渲染后调用 mounted 生命周期钩子函数 src\core\instance\lifecycle.ts 241行。
当前依赖更新时,Watcher会先调用beforeUpdate生命周期钩子函数
src\core\instance\lifecycle.ts 207行。
当Watcher执行完更新后,会调用updated生命周期钩子函数。 src\core\observer\scheduler.ts 139行。
10. 销毁
当用户调用$destroy方法时 src\core\instance\lifecycle.ts 108
- 会调用
beforeDestroy生命周期钩子函数, 之后会做一些清理操作。 - 清理完后会调用
destroyed生命周期钩子函数。
